近年来,四川省委、省政府高度重视中医药产业发展,深入贯彻党的十九大“坚持中西医并重,传承发展中医药事业”方针,确立了“兴医兴药并举,事业、产业、文化联动,一二三产业协调发展”的中医药发展总体思路,成立了省推进中医药强省建设工作领导小组协调中医药事业、产业发展。目前全省中医药产业发展机制不断完善,形成了上下联动、横向配合、齐抓共管、全域发展的良好局面。中药材产业作为中医药产业的重要组成部分,已列入省委省政府确定的七个优先发展千亿级产业之一。
我省是全国中药材的重要产区之一,药材资源丰富,种植历史悠久,具有良好的产业发展基础。为解决我省当前在中药材产业存在的“缺规划、缺管理、缺大品牌”等突出问题,省中医药强省建设工作领导小组办公室组织有关专家,在进一步摸清中药材家底基础上,聚焦短板,对标发展目标,编制了符合我省实际的《四川省中药材产业发展规划(2018-2025年)》(以下简称《规划》),《规划》对于指导全省各地有针对性地发展中药材产业工作,解决“种什么、怎么种、怎么卖”等一系列问题,实现宏观调控与市场调节的良性互动,提升中药材质量,培育中药材大品种,开发具有市场潜力的创新产品,推进我省中药材产业的转型发展、创新发展和跨越发展,具有重要的参考价值。近日,该《规划》已通过专家论证,正式发布。
《规划》从我省中药材产业发展现状出发,围绕发展指导思想、基本原则和发展目标、主要任务、区域发展布局建议和保障措施等五大板块进行编制,以解决产业短板为核心,制定发展目标及任务为重点,提出了区域发展布局建议。对于将我省中药材产业资源优势有效转化为市场优势和区域经济优势,推进我省中药材产业高质量发展具有重要意义。
《规划》总结了我省中药材产业发展的显著优势,厘清了产业发展存在的问题和短板,公布了86种川产道地药材名录,为产业发展方向提供依据;提出实施“1234”工程,即围绕一个目标(全面推进中药材产业高质量发展),全力打造两个中药材产业技术平台(技术服务平台、技术创新平台),完善三大中药材产业保障体系(资源保障体系、质量标准支撑体系、商贸流通市场体系),开展四大产业示范区建设(中药材种植养殖示范基地、中药材定制药园示范基地、中药材产地加工基地、民族药特色示范基地);在生产区域布局上,提出“三定”的发展格局。一是“定产区”,确定了四大中药生产区布局(四川盆地药材生产区、盆地边缘山地药材生产区、川西高原及川西高山峡谷药材生产区、攀西地区药材生产区);二是“定品种”,对67种四川省中药材重点发展品种所适宜种植(养殖)区域及其2020年、2025年发展规模提出了建议;三是“定重点县”,结合当前我省药材道地产区和大宗药材传统产区分布特点及我省中药材资源禀赋生态优势,遴选75个重点县,并对各重点县主要适宜发展品种及其2020年、2025年发展规模提出了建议。
《规划》还提出了川产道地药材认证、定制药园、中药材产业示范区等发展新模式,对提升我省中药材质量和效益、发挥中药材产业在精准扶贫中的优势具有重要指导作用。《规划》依据充分,前瞻性、实用性兼具,对各级政府发展中药材种植业具有较强的参考作用。
四川省推进中医药强省建设工作领导小组办公室关于印发《四川省中药材产业发展规划(2018-2025年)》的通知

省推进中医药强省建设工作领导小组成员单位,各市(州)卫生健康委员会、中医药管理局、经济和信息化局、农业农村局,各有关单位:
为充分发挥我省中药材产业资源优势,科学规划产业布局,促进我省中药材产业高质量发展,四川省推进中医药强省建设工作领导小组办公室编制了《四川省中药材产业发展规划(2018-2025年)》,现印发给你们。请结合实际,认真组织实施。
附件:四川省中药材产业发展规划(2018-2025年)
四川省地处我国青藏高原向东部平原过渡地带,横跨青藏高原、云贵高原、秦巴山地与横断山脉四大地貌区,得天独厚的地理气候孕育了丰富的动植物中药资源,拥有宝贵的优良动植物种质资源库和基因资源库,是全国乃至世界生物物种最丰富的地区之一,是我国最大的中药材产地之一,享有“中医之乡,中药之库”的美誉。为科学规划我省中药材产业布局,全面推进我省中药材产业高质量发展,特制订《四川省中药材产业发展规划(2018-2025年)》(以下简称“本规划”)。本规划中药材产业是指中药材种植(养殖)、产地加工及流通全过程实现市场化和商品化所形成的所有产品与服务。本规划以2017年为基准年,规划期为2018-2025年。
第一章 中药材产业发展现状
一、中药材产业发展优势显著
四川省中药资源优势显著,拥有四个全国第一。中药资源蕴藏量全国第一,第四次全国中药资源普查数据显示,我省现有中药资源7290种,是全国重要的中药材主产区之一;常用中药材品种数全国第一,全国常用中药材有363种,四川有312种,占全国的86%;道地药材品种数量全国第一,四川有川芎、川贝母、附子等道地药材共86种,其中国家地理标志保护的中药材产品31个;国家GAP认证数量全国第一,已有16个品种、24个中药材基地通过国家中药材生产质量管理规范(GAP)认证。我省审定的中药材新品种数量居全国前列,主要包括灵芝、附子、天麻、川芎、红花等45个新品种。
四川省中药材产业发展态势良好。药材种植质量和规模发展平稳,2017年全省人工种植中药材面积约637万亩,其中三木药材及林下种植药材331万亩。单品种种植面积上万亩的有53种,川芎、川贝母、川麦冬、川白芷等道地药材的人工种植面积居全国第一。中药材年产量102万吨,年总产值达173亿元,其中产值超过千万元的品种31种。中药材出口日本、韩国、香港等21个国家和地区,金额达2.57亿元。
二、中药材产业政策支持不断完善
习近平总书记指出“中医药学是中国古代科学的瑰宝,也是打开中华文明宝库的钥匙”。党的十八大以来,国家将中医药发展作为经济社会发展的重要战略举措。国务院印发了《中医药发展战略规划纲要(2016-2030年)》,工业和信息化部、国家中医药管理局等16个部委出台了《中药材保护和发展规划(2015-2020年)》、2017年实施的《中医药法》更是为中药材产业发展提供了法律保障和政策支持。2018年12月农业农村部、国家药品监督管理局、国家中医药管理局编制了《全国道地药材生产基地建设规划(2018-2025年)》,进一步为中药材产业尤其是道地药材发展指明了方向。
近年来,四川省委、省政府高度重视中医药产业发展,深入贯彻党的十九大“坚持中西医并重,传承发展中医药事业”方针,确立了“兴医兴药并举,事业、产业、文化联动,一二三产业协调发展”的中医药发展总体思路。中药材产业作为四川省委省政府确定的七个优先发展千亿级产业之一,产业发展机制不断完善,成立了省推进中医药强省建设工作领导小组,中医药产业上下联动、横向配合、齐抓共管、全域发展的机制基本建立。省政府印发《四川省贯彻中医药发展战略规划纲要(2016-2030年)实施方案》、《四川省中医药大健康产业“十三五”发展规划》,省中医药局会同省经信委等11个部门印发了《关于贯彻落实国家中药材保护和发展规划(2015-2020年)的实施意见》,2018年12月四川省人民政府办公厅印发了《关于开展“三个一批”建设推动中医药产业高质量发展的意见》,系列政策措施的出台为我省中药材产业高质量发展提供了强有力的政策支持和保障。
三、制约与挑战
近年来,四川省中药材产业取得了显著的成绩,但总体来看与人民群众的健康需要,与四川省药材资源禀赋和经济社会发展要求相比,仍然存在一定的差距。
中药材生产布局缺乏科学规划。部分地区存在盲目引种,跟风种植市场热销中药材等问题,导致部分药材种源混乱、品种变异、品质降低,质量参差不齐,中药材道地性不突出,对野生中药资源保护和实现可持续利用亟待加强。
中药材种植生产不规范问题依然存在。我省大部分中药材种子种苗长期以来缺乏科学化管理和研究,存在部分药材基原混乱、病虫害综合防治科学技术体系缺乏、化肥农药等投入品使用不规范、采收期不统一、加工方法不规范等问题。
种植基地基础设施落后。基地土壤、道路、灌溉、供电、互联网等配套基础设施条件还有待改善,生产、采收和产地初加工环节现代农业技术装备的推广应用不足。
品牌打造和产业集成滞后。当前我省中药材产业资源优势未能有效转化为市场优势和区域经济优势。中药材种植集约化程度低,中药产业的种植、产地初加工、生产、流通、产品开发等环节尚未形成有效的协作整合,中药材产业上下游脱节,没有形成大品种、大品牌、大产业链。
科技支撑有待加强。我省中药材科技研究高层次人才团队缺乏,企业为主体的产学研合作研发体系尚未形成,中药材关键共性技术研究创新平台能力建设还需提升。
四川省道地药材名录(86种)


第二章 指导思想、基本原则和发展目标
一、指导思想
坚持以习近平新时代中国特色社会主义思想为指导,全面贯彻落实党的十九大和习近平总书记对四川工作系列重要指示精神,按照省委十一届三次、四次全会关于“一干多支、五区协同”、“四向拓展、全域开放”的战略谋划和构建“5+1”现代产业体系的重大决策部署,以抓川产道地、大宗药材品牌和质量为重点,以市场需求为导向,以安全生态为理念,以产业转型升级为主线,以科技创新为动力,打造创新链、完善产业链、整合资金链、优化服务链、提升价值链。全面推进川产中药材种植规模化、过程标准化、生产加工装备化和营销网络立体化,提升药材标准,建设以产业化、规范化为特色的中药现代农业,打造以中药技术创新和信息大数据为主要特征的中药现代服务业,实现中药材产业深度融合协同发展。
二、基本原则
(一)坚持规模发展与质量效益优先相结合的原则
以中药材产业标准体系为抓手,以道地、大宗药材产业发展为重点,提倡“稳面积、保质量、提效益”,实现我省中药材产业科学规划、合理布局和准确定位。培育中药材种植大户,充分发挥龙头种植企业带动作用,鼓励发展“龙头企业+合作社(家庭农场)”等合作模式,推进集约化规模经营,坚持中药材全产业链的产业形态协同、产销过程协同、产品质量与产品效益协同,实现企业和药农共同发展、城市和乡村共同发展,推动健康需求与社会经济共同发展,全面提升川产中药材的市场竞争力和社会影响力。
(二)坚持政府引导与市场导向相结合的原则
坚持总体规划先行,中药材产业全川一盘棋,着眼全局和长远,宏观把握中药材产业和医药大健康产业协同发展,制定发展产业的措施政策,促进中药材产业链成型壮大。以市场为导向,充分发挥市场在资源配置中的决定性作用,突出企业在中药材产业发展中的主体地位和功能,跟踪市场变化,促进供给侧结构性改革,促进产品和产业结构的调整优化和升级转型。
(三)坚持发挥资源优势与科技创新相结合的原则
立足我省区位、生态、环境、资源、文化、消费市场等优势,以川产道地品种和大品种综合开发为核心,突破一批全产业链中的关键技术、共性技术;抓好川产中药材科研和产业发展在大时空尺度上的战略布局,建立一批企业主导、科研院校与企业联合共建的中药材产业交叉技术研发平台;培养和引进高层次中药材产业人才和标准化人才,加强培养中药材产业专家团队,完善中药材产业从业人员科技培训机制与体系,全面提升科技支撑对中药材产业创新发展的贡献率。
(四)坚持中药材产业可持续发展的原则
加强川产道地药材种质资源和濒危物种保护、品种提纯复壮、药材道地性研究,实现中药材产业资源可持续利用;加强中药材标准规范体系和认证建设,实现中药材产业质量可持续提升;加强中药材产业生产能力和装备能力建设,实现中药材产业效益可持续提高;加强中药材产业科研和基础科研,长期全面支持川产中药材产业基础理论和应用开发研究,实现中药材产业基础研究可持续深入。
三、发展目标
促进中药材产业三产融合,以推进我省中药材产业高质量发展为目标,努力实现我省中药材产业形态现代化、产业过程标准化、产业科技体系化、产业链条完整化、产业融合深度化、产业品牌国际化、产业经济高端化。
2020年发展目标:中药材种植面积达700万亩(含三木药材及林下种植药材340万亩),中药材种植业年总产值达200亿元以上。
2025年发展目标:中药材种植面积达850万亩(含三木药材及林下种植药材350万亩),中药材种植业年总产值达300亿元以上,全省中药材种植的质量和效益大幅度提升,种植面积稳步增加。打造50个规范化、规模化、产业化的优质道地药材生产基地,切实提升川字号中药材品质与数量,培育一批在全国有影响力的川产道地药材大品种和优势品种。
第三章 主要建设任务
一、全力打造中药材产业技术平台
(一)中药材产业技术服务平台
建立中药材生产技术推广平台。充分发挥四川省中药原料质量监测信息和技术服务中心、农技推广站等机构的作用,建立“省-市(州)-县”三级中药材技术培训网络,向广大药农推广和普及实用技术,及时解决中药材生产中的关键技术问题。
建设中药材信息监测服务平台。逐步在全省21个市(州)设置中药材信息员,负责本市(州)中药材产业信息(包括种植面积、品种、加工、销售等方面)的收集统计等日常工作,建设川药信息网、川药数据库,与全国性网络连接,提供全面、准确、及时的四川中药材产销信息及趋势预测。
建设中药材溯源平台。充分运用互联网、物联网、区块链和人工智能等新技术,构建覆盖种养、加工、收购、贮藏、运输、销售等各环节的质量追溯体系,实现来源可查、质量可追、责任可究。
专栏1 中药材产业技术服务平台
中药材生产技术推广平台。针对中药材生产实践活动的技术需求,每年组织专家开展中药材生产技术培训,重点培训在中药材种植(养殖)一线工作的技术人员。
中药材信息监测服务平台。依托四川省中药资源动态监测平台、中药材天地网,建设40-50个信息站点,完善四川省中药资源动态监测平台,定期报送中药材信息。
中药材溯源平台。以中药材种植重点基地为依托,选择价值高、产量大的重点川产道地药材,从源头上做好中药材质量追溯管理,制定相应的管理规范,建立从种苗选育、种植、采收、产地加工、炮制等全过程的溯源档案,完善溯源平台的配套技术。
充分利用省内外科研院所的技术实力和优势,建设道地药材认证中心、中药材第三方检验检测平台、西南特色中药资源国家重点实验室、中药材种子种苗重点实验室、中药材栽培育种重点实验室,开展道地药材种质资源收集、整理、评价研究,从源头解决品种混乱的问题;加强珍稀野生资源保护与驯化栽培技术研究与推广应用;开展中药材良种繁育、新品种选育、生态种植、采收和初加工等生产全过程关键技术、标准规范、检测技术等研究,形成中药材产业技术系列平台,为高品质中药材生产提供技术保障。
(二)中药材产业技术创新平台
专栏2 中药材产业技术创新平台
第三方检验检测中心。建立全省中药材质量与安全第三方检验检测中心,开展道地药材、优质中药材种子种苗、中药材以及栽培土壤、环境的检测技术研究,制修订相关标准;通过国家认证认可,实施具有公信力、权威性、国际认可的检测服务。
西南特色中药资源国家重点实验室。立足西南特色中药资源,秉承系统中医药理论,形成西南特色中药种质的保存与创新、中药的多维评价、中药资源的转化机制与调控三大研究方向,引领中药资源基础研究的创新突破,实现资源可持续利用,带动中药学科的创新发展。
中药材种子种苗重点实验室。开展中药材种子种苗繁育生产共性关键技术、难繁育品种的繁育关键技术、组培快繁技术等攻关研究,集成规范化、标准化中药材种子种苗繁育生产技术体系,提供中药材种子种苗质量检测,为中药材种子种苗繁育生产提供技术指导。
中药材育种栽培重点实验室。开展川产中药材优质高效生产理论与技术、优良品种选育、珍稀野生药材驯化等方面的研究,为川产药材的规范化、规模化、标准化的实施应用提供有力科学依据。
中药材加工炮制重点实验室。开展附子、川芎、麦冬、丹参、姜黄、天麻、川贝母等药材产地加工与饮片炮制关键技术研究,优化和提升加工关键技术,推进中药材加工炮制标准化、规模化、集约化。
二、完善三大中药材产业保障体系
(一)资源保障体系
建立四川中药资源基础数据库。以第四次全国中药资源普查为契机,开展中药材野生资源与种植的品种、规模、产量、相关技术支撑等基础数据的系统性收集、整理及集成,全面系统掌握我省各县(区、市)野生和种植中药资源的蕴藏量、分布、资源变化趋势等资料,建立省、县(区、市)、乡(镇)三级中药资源普查数据库。通过中药材资源动态监测站和信息服务点的建设,特别是对我省86种道地中药材资源、野生珍稀濒危中药资源实施动态监测,提高对野生中药材资源的保护与监控。
实施野生中药资源保护工程。利用生态保护功能区,开展野生资源保护,扩大濒危药用资源种群规模,逐步恢复生态平衡,使中药资源得以持续发展。充分发挥国家中药种质资源库(四川)在资源保存中的核心作用,积极开展濒危、特有种质的收集、保存、筛选和扩繁;加强濒危珍稀药用植物资源保存圃建设,加强濒危中药及民族药资源的野生抚育与人工种植驯化技术研究,为四川中药材产业可持续发展提供资源保障。
专栏3 中药材资源保护
四川中药资源普查。2021年前,完成所有目标县第四次中药资源普查,建立四川中药资源普查数据库。
全省中药材资源动态监测网络建设。完善四川中药资源动态监测平台,建立中药资源动态信息发布平台,中药材资源监测站点和技术信息服务网络覆盖80%以上的县(区、市)级中药材产区。每个县(区、市)建设2-3个中药资源动态监测和信息服务站,逐步在资源集中的市(州)、县(区、市)建设监测和信息服务站点;建立四川省中药材资源服务系统,构建全省中药材资源预警管理体系;对我省重点保护的野生药材物种实施三级管理。
野生中药材资源保护工程。建立濒危药用野生动植物保护示范区6个,原生境保护重点药用物种约200种,开展20种以上的野生中药资源可持续采集管理示范。
国家中药种质资源库及中药资源保存圃建设。进一步加强国家中药种质资源库的内涵建设,建立2-3个保存圃,每个面积100-200亩,保存中药资源1000种以上。原生境保护药用物种200种以上,迁地保护药用物种200种以上,离体保存药用物种5000种、1万份以上。
野生濒危中药资源繁育技术研究。开展川贝母、冬虫夏草、麝香、雅连等5-10个濒危珍稀中药材繁育技术研究,并建设濒危珍稀道地药材野生抚育及生态种植(养殖)基地。
民族药物保存与繁育技术研究。在甘孜州、阿坝州、凉山州等地开展藏药、羌药、彝药等特色民族民间药的挖掘整理、保存与繁育、利用研究。
(二)质量支撑体系
加快四川中药材标准体系建设。依托四川省中医药标准化技术委员会,建立四川中药材产业标准体系;近期对川芎、川贝母、丹参、姜黄、附子、麦冬、川牛膝、白芷,天麻、黄柏、厚朴、僵蚕、麝香等主要川产道地药材产业标准开展重点研究,制定良种繁育、种子种苗、种植(养殖)、采收、产地加工等全过程规范;全面制定川产道地药材生产技术规程、中药材种子种苗质量标准、中药材种子种苗繁育技术规程,构建优质道地药材全产业链生产技术规范与质量标准体系。
启动并推进川产道地药材认证。依托四川省中医药标准化技术委员会、四川省道地药材系统开发工程技术中心,建立川产道地药材认证标准体系,制定包括认证规则和产品标准,以及相配套的服务和管理办法,推动符合条件的机构取得相应的认证许可,并启动川产道地药材认证服务。
专栏4 中药材质量标准支撑体系
四川中药材产业标准体系建设。建立四川中药材产业标准体系;探索建立四川中药材标准制定、修订、实施、评价等长效机制;建立四川省川产道地药材标准文献数据库,提供中药材标准制修订和标准信息查新服务;制定30-50种川产道地种子种苗、中药材质量标准、中药材商品规格等级标准,制定良种繁育、种植(养殖)、采收加工、产地加工、炮制、包装、贮藏、运输等全过程操作规范,构建优质道地药材全产业链生产规范及质量标准体系。
川产道地药材认证体系建设。按照国家认监委的管理规定编制川产道地药材认证规则文件,并申请备案;开展30-50种川产道地药材认证标准的编制;推动符合条件的机构取得相应的认证许可;建立配套的服务及管理办法,启动川产道地药材认证服务。
(三)商贸流通体系
完善交易市场体系。加强成都荷花池中药材专业市场规范化、信息化建设,配套建设仓储物流、市场交易和电商平台为一体的现代化中药材专业市场,使之在全国中药材产业和市场方面具有更加重要的地位和市场影响力。健全中药材产地交易流通渠道与网络,实现中药材交易便捷化和及时性。
构建川药信息及交易平台。依托中药材天地网、四川省中药资源动态监测平台等,建设四川中药材交易专栏、川药信息网、川药数据库、川药电子商务交易等平台,实现中药材产业信息透明化与公开化,使之具有中药材产业的市场导向和市场预警功能。
配套建设现代仓储物流中心。推动中药材流通体系标准化、现代化,建立物流配送系统、质量检验、追溯管理系统,建成集加工、包装、仓储、电子商务、现代物流配送于一体的中药材仓储物流中心。
专栏5 中药材商贸流通体系
全国性中药材交易中心提升。提升成都荷花池中药材专业市场的全国乃至全球的中药材产业的行业影响力,以及对四川中药材产业的带动引领、凝聚和提升能力,各大区域根据需要建设基础设施配套的中药材集散地。
现代仓储物流中心配套建设。加快道地药材生产基地产地贮藏设施设备建设,完善中药材专业的仓储中心、物流配送系统、质量检验、追溯管理系统,促进四川中药材贸易流通体系现代化。
川产药材网上交易平台建设。依托成都中药材天地网等专业和行业门户网站,推进“互联网+中药材”等流通新业态、新模式发展,重点建设“互联网+中药材”电子商务市场10个。
三、开展四大产业示范区建设
(一)中药材种植(养殖)规范化示范基地
引导加强种子种苗繁育基地建设。依托国家基本药物所需的中药材种子种苗繁育基地、科研院所、种子种苗企业等,建设区域综合性或单品种种子种苗繁育基地,对繁育有困难的中药材品种进行种子种苗繁育生产,制定种子种苗生产技术标准、技术规程,确保药材种源纯正、品质优良,确保优良种子种苗供应能力。
完善中药材产业化基础设施。在中药材种植(养殖)集中连片区、道地产区,建设和完善排灌基础设施、水肥一体化基础设施、病虫草害联防联控基础设施,产业初加工基础设施等农业基础设施,逐步转型升级为现代农业产业园区的发展模式,有效提升产业劳动效率,全面提升四川省中药材产业的产量和质量保障能力。
大力推进规范化规模化生产基地。依托“三个一批”,开展重点基地建设,发展龙头企业,提供科技支撑,建设一批规模大、管理标准、竞争有力、优质道地、生产规范的中药材示范基地,全面落实“一控两减三基本”要求,实施化肥农药零增长行动,大力推广测土配方施肥、病虫害统防统治和绿色防控等技术,发展生态循环农业,促进中药材产业集中区的形成,带动全省中药材产业的规模化发展。
着力扶持稀缺中药材种植(养殖)基地。建设麝香、川贝母、冬虫夏草等濒危稀缺中药材生产基地,开展野生资源保护和抚育,加强野生抚育与人工种植驯化技术研究。
鼓励支持机械化生产基地。开展中药材种植加工机械的研发,鼓励种植生产企业自主或联合研发、试制中药材耕、种、管、收的机械化装备。
专栏6 中药材种植(养殖)规范化示范基地
中药材种子种苗繁育基地建设。建设区域性中药材种子种苗繁育基地15-20个,建设50种以上中药材种子种苗规模化繁育基地(种苗年产量100万株以上,或规范化育苗地面积50亩以上);加强对规模化种子种苗基地的扶持引领、指导、规范、认证和良种推广。
规范化规模化中药材生产示范基地建设。新建、扩建50个以上川产道地中药材规范化规模化生产基地,构建“龙头中药企业+合作社(家庭农场)+基地”的生产经营模式,对于大宗药材示范基地要求面积5000亩以上,年产值规模达到1000万元以上。
濒危稀缺中药材种植(养殖)基地建设。建设麝香、川贝母、冬虫夏草等5种以上濒危稀缺中药材野生抚育、野生变种植(养殖)基地。
中药材生产基地基础设施和配套设施建设。完善集中连片规模化基地基础设施和配套工程建设;推进川芎、麦冬、白芷、附子等中药材耕、种、管、收全程机械化或关键环节机械化作业的生产基地2-5个。
(二)中药材定制药园示范基地
建设扶贫基地或定制药园。按照国家中医药管理局、国务院扶贫办等五部门联合发布的《中药材产业扶贫行动计划(2017-2020年)》,省中医药局、省扶贫移民局等六部门联合印发了《四川省中药材产业扶贫行动方案(2017-2020年)》等文件,结合标准化中药材种植区域发展项目,鼓励支持医疗机构和中药企业采用“订单采购”等方式到贫困地区建设“定制药园”,并将“定制药园”作为其原料供应基地,构建“医疗机构+中药企业+种植企业(合作社)”的扶贫机制,打造我省中药材扶贫示范基地。
专栏7 中药材定制药园示范基地
中药材定制药园或扶贫示范基地建设。重点扶持具备条件的深度贫困县建设中药材产业扶贫示范基地或定制药园,全省中医医疗机构建设10个以上定制药园。
(三)中药材产地加工示范基地
重点培育道地大宗中药材产地初加工基地。围绕重点产区的重点品种,重点培育建设一批中药材初加工基地,依靠技术含量高、产品符合市场要求、规模化程度较高的加工企业,提高清洗、干燥、分选和包装的机械化、自动化水平。在中药材主产区和集散地,鼓励逐步向开发特色炮制中药饮片、大健康产品等高层次精深加工方向发展。
加快发展区域综合性中药材产地初加工基地。充分发挥中药材加工龙头企业对中药材加工基地的带动作用,推进中药材产地初加工标准化、规模化、集约化,鼓励中药生产企业向中药材产地延伸产业链,开展趁鲜切制和精深加工,提高药材加工品比例和规范化水平,增加附加值。
专栏8 中药材产地加工示范基地
道地大宗药材产地初加工基地建设。在道地大宗药材主产区建设20个产地初加工基地,全省药材加工转化率达到80%以上。
区域综合性中药材产地初加工基地建设。建立10个以上区域综合性中药材产地加工基地。
(四)民族药特色示范基地
藏药:选择四川省藏药产业发展所需和藏医临床用量大的藏药品种,如甘松、波棱瓜子、鸡蛋参、龙胆花、兔耳草、大花红景天、独一味、手掌参等,研究青藏高原药用品种生态种植技术,建立种质保护与繁育示范基地;打造藏药区域品牌5-10个。
羌药:选择资源濒危且羌医临床用量较大的4-6个代表性羌药,如红毛五加、珠子参(扣子七)等,开展野生变家种攻关、人工种植产业化技术研究,建立育苗基地和扶贫产业示范基地;打造羌药区域品牌。
彝药:选择彝医临床用量大的4-6个代表性彝药品种,建设仿野生良种保护与繁育示范基地;打造3-4个彝药区域品牌。
专栏9 民族药特色示范基地
藏药示范基地建设。围绕甘松、波棱瓜子、鸡蛋参、龙胆花、兔耳草、大花红景天、独一味、黄芪、川西獐牙菜、变叶海棠、大黄、羌活等代表性藏药,建立3-4个藏药材繁育及生产示范基地。
羌药示范基地建设。围绕红毛五加、珠子参等代表性羌药,在羌药材区域建立1-3个羌药材繁育及生产示范基地。
彝药示范基地建设。围绕代表性彝药,在彝药材区域建立1-3个彝药材繁育及生产示范基地。
第四章 区域发展布局
一、四川省中药材生产区划分布
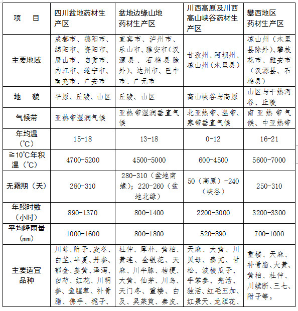
按照四川省中药材产地适应性原则,同时结合地貌、气候及水文等因素将我省中药材产区划分为四个区划:四川盆地药材生产区、盆地边缘山地药材生产区、川西高原及川西高山峡谷药材生产区和攀西地区药材生产区。(详见表1)
表1四川省四大中药材产区的主要生态特征与指标


二、四川省重点中药材种植品种发展规模
通过对全省各市(州)现有中药材种植品种分布、种植历史、种植面积、产业经济指标等情况的调查,结合川产道地药材的分布区域与产地适宜性,提出全省重点发展的道地中药材品种、适宜区域及发展规模。(详见表2)
表2 四川省中药材重点发展品种适宜区域及发展规模(单位:万亩)














三、四川省中药材种植发展重点县的主要适宜发展品种及发展规模
立足中药材规模化产业化发展,以中药材产业扶贫和特色产业可持续发展为契机,结合当前我省药材道地产区和大宗药材传统产区分布特点,提出了中药材种植重点县的主要适宜品种及发展规模。(详见表3)
表3 四川省中药材种植重点县的主要适宜品种及发展规模(单位:万亩)








第五章 保障措施
一、加强组织实施及管理
健全中药材产业发展的领导体制和工作机制,将中药材产业发展列入国民经济和社会发展规划。中药材产业相关政策衔接配合,产业过程融入全局,产业发展全面动员。健全中药材产业管理体系,融合中药材产业管理资源,建立中药材产业目标任务,制定中药材产业发展考核体系,确保规划有效实施,切实发挥中药材产业对农业增效、农民增收和精准脱贫的重要作用。
二、完善财政金融投入机制
建立以政府性资金为引导,企业投入为主体,社会资金广泛参与的投入机制。协调相关专项资金支持中药材产业发展,充分发挥财政资金引导效应。鼓励社会资本、民间资本为中药材产业提供融资支持和金融服务。鼓励地方将中药材种植纳入特色农业保险范围并给予保费补贴,省级财政按照特色农业保险奖补政策规定对市县政府给予奖补,有效降低药农种植所面临的灾害损失,增强抵御风险的能力。按照国家税收法律及有关规定,全面落实扶贫捐赠税前扣除、税收减免等扶贫公益事业税收优惠政策,以及各类市场主体到贫困地区投资中药材产业、带动就业增收的相关支持政策。对重点品牌中药材探索产业链条金融服务、保险服务机制,支持符合条件的中医药企业引入金融创新服务。
三、营造良好产业发展环境
大力宣传中药材产业总体战略、目标任务、重大举措和重大意义,充分利用中医药文化科普机构、官方微信、微博等新媒体,加强与国际社会的沟通交流,做好中药材保护和发展的宣传工作。注重中药材宣传教育,开辟专栏、专题节目,开展中药材科普项目,促进中药材与各行业有效融合,创作一批文化创意产品,增强全民对中药强省战略的普遍认知,形成全社会关心支持中药材产业发展的良好社会氛围,提高优质中药材的社会认知度,培育中药材知名品牌。发挥行业组织的桥梁纽带和行业自律作用,宣传贯彻国家法律法规、政策、规划和标准,发布行业信息,积极引进和推动大型中药企业建设定制药园,促进市场稳定,打造良好的市场环境。
四、强化专门人才队伍建设
充分利用中医药人才强省战略,完善中药材生产种植和精深加工行业人才发展统筹规划和分类指导。加强中药材产业链条上各层级人才培养,提高各环节各层级人员就业素质。加大中药材高层次和国际化专业技术人才交流,建立一支结构合理、特色优势明显的中药材产业发展人才队伍。强化职业技能培训,鼓励校企、院企等多种方式合作,培养一支扎根基层的中药材资源保护、种植养殖、加工、鉴定技术和信息服务队伍,加强基层中药材生产人员的业务素质和专业水平。
五、突出科技引领产业发展
以新的组织模式和运行机制科学配置科技创新资源,建立健全中药材发展协同创新体系,强化创新科技在中药材种质资源保护、种子种苗基地构建、大宗优势药材种植技术推广、中药材种植关键技术装备升级的引领作用。强化企业技术创新主体地位,培育一批科技创新中小企业,提高中药材产业技术成果转移转化水平。建立完善中药材数据综合信息平台,将创新信息网络、物联网科技技术充分融入产业发展各个环节,整合产业资源,指导中药材产业协同发展,提升中药材现代化水平。


